365上市集团(英国)官方网站-Official website
集团主页
|
English
首页
关于我们
365英国上市集团简介
公司领导
机构设置
团队建设
学科设置
重点学科
团队队伍
优秀人才
哲学系
马克思主义哲学教研室
外国哲学教研室
中国哲学教研室
伦理学教研室
科学技术哲学教研室
社会学系
社会学教研室
社会工作教研室
心理学系
基础心理学教研室
应用心理学教研室
发展与教育心理学教研室
劳动与社会保障系
社会保障教研室
劳动关系教研室
本科教学
专业介绍
培养方案
教学大纲
精品课程
管理文件
教学运行
教学改革
教材建设
实践教学
二学历教育
表格下载
研究生教育
专业介绍
培养方案
导师信息
管理文件
社团组织
党团建设
就业信息
下载专区
员工工作
通知公告
就业信息
规章制度
团学组织
学子风采
常用下载
人才招聘
人才招聘
引进交流
汇总统计
科学研究
学术活动
科研信息
学术报道
党群工作
党委工作
工会(教代会)工作
妇委会工作
新时代传习所
员工工作
系庆活动
系友故事
员工动态
员工捐赠
员工会
实验室
心理学实验教学中心
社会学实验教学中心
资料室
本馆简介
规章制度
电子资源
现刊目录
新作速递
研究生教育
专业介绍
培养方案
导师信息
管理文件
社团组织
党团建设
就业信息
下载专区
研究生教育
当前位置:
首页
>
研究生教育
> 正文
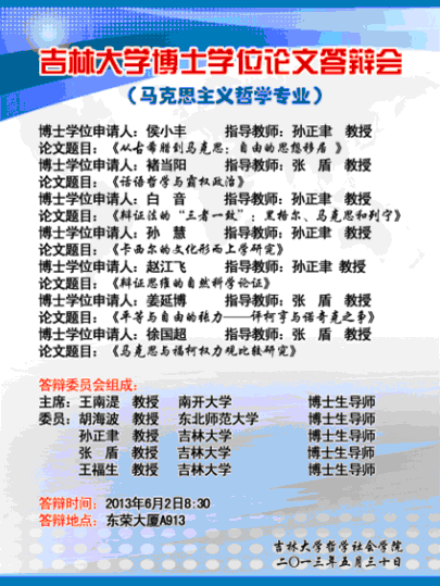
365英国上市集团博士学位论文答辩会(马克思主义哲学专业)
日期:2013-05-31
点击数:
来源:365英国上市集团
上一条:365英国上市集团博士学位论文答辩会(外国哲学专业)
下一条:博士研究生答辩时间安排